24小时
客服电话:
0371-65358676
网站首页
关于德宝
北斗GPS终端
合作客户
平台系统
解决方案
常见问题
新闻中心
当前位置:
首页
>>
新闻中心
>>
行业新闻
>> 详细内容
关于推广应用智能视频监控报警技术的通知
发布时间:2018-09-14 作者:admin
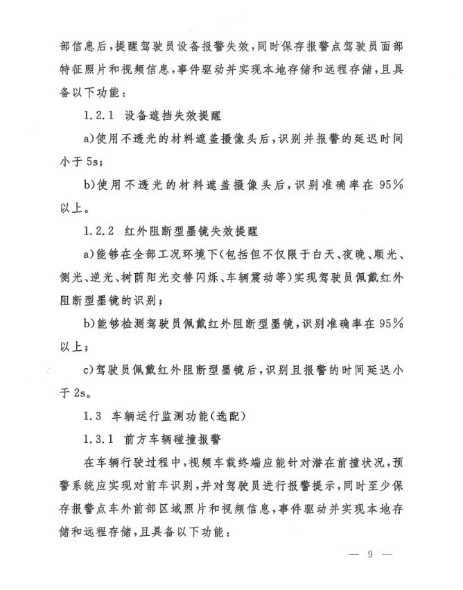
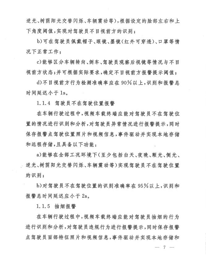
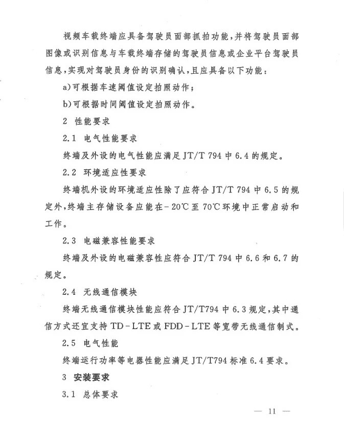
2018年交通运输部办公厅关于推广应用智能视频监控报警技术通知文件:
上一篇:
解读 | 交通部发布的首项关于DMS驾驶员监测技术推广的政策,都说了些啥
下一篇:
北斗三号发星加速,产业应用全面展开
Copyright ©2008-2018 www.zzdbgps.com All
Rights Reserved. 郑州德宝电子科技有限公司 版权所有
备案号: 豫ICP备12009244号-2 技术支持:永易搜科技
首页
短信
电话呼叫